Skip to content Skip to sidebar Skip to footer

39 can you label these chromosomes with the correct genetic terms? part a drag the terms to their correct locations on the figure below.

Biology Exam 3 - Chapter 9 Flashcards | Quizlet Can you label these chromosomes with the correct genetic terms? A cross between two individuals with black eyes and green skin which results in an individual with orange eyes and white skin is an example of a _____ cross. dihybrid The observed distribution of alleles into gametes is an illustration of _____. DNA function & structure (with diagram) (article) | Khan Academy DNA structure and function. DNA is the information molecule. It stores instructions for making other large molecules, called proteins. These instructions are stored inside each of your cells, distributed among 46 long structures called chromosomes. These chromosomes are made up of thousands of shorter segments of DNA, called genes.

Biology.docx - HW 8 Ch 09 Learning through... - Course Hero HW 8 Ch 09 Learning through Art: Genes and Chromosomes Can you label these chromosomes with the correct genetic terms? Part A Drag the terms to their correct locations on the figure below. a. Homologous chromosomes b. Gene locus c. Recessive sllele d. Centromere e. Sister chromatids f. Allelesg.

Can you label these chromosomes with the correct genetic terms? part a drag the terms to their correct locations on the figure below.

Can you label these chromosomes with the correct genetic terms? part a drag the terms to their correct locations on the figure below.

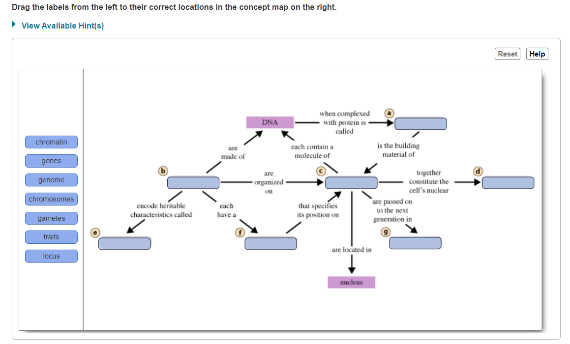
Can you label these chromosomes with the correct genetic terms pearson ... The term for the position a) would be homologous chromosomes. Position b) is gene locus. Position c) is recessive allele because it is represented by a small letter. Position d) is centromere. Position e) is sister chromatids. Position f) is alleles. Position g) is dominant allele because it is represented by a capital letter. Advertisement Genes and chromosomes. can you label these chromosomes with the correct ... The structures called chromosomes found in cells house a person's genes. Chromosomes, which are found in the cell nucleus, are where genes are found. Genotype and phenotype depend on genes and chromosomes. The substance that houses genes is called DNA. It serves as the foundation for the human body. Chromosomes Fact Sheet - National Human Genome Research Institute Chromosomes are thread-like structures located inside the nucleus of animal and plant cells. Each chromosome is made of protein and a single molecule of deoxyribonucleic acid (DNA). Passed from parents to offspring, DNA contains the specific instructions that make each type of living creature unique. The term chromosome comes from the Greek ...

Can you label these chromosomes with the correct genetic terms? part a drag the terms to their correct locations on the figure below.. Chromosomes (article) | Cell cycle | Khan Academy The 46 chromosomes of a human cell are organized into 23 pairs, and the two members of each pair are said to be homologues of one another (with the slight exception of the X and Y chromosomes; see below). Human sperm and eggs, which have only one homologous chromosome from each pair, are said to be haploid ( 1n ). Solved Can you label these chromosomes with the correct - Chegg Question: Can you label these chromosomes with the correct genetic terms? Drag the terms to their correct locations on the figure below. Show transcribed image text Expert Answer 100% (48 ratings) Transcribed image text: Can you label these chromosomes with the correct genetic terms? Drag the terms to their correct locations on the figure below. Solved Learning through Art. Genes and Chromosomes Can you - Chegg 1) Homologous chromosomes: ANSWER is A The maternal and paternal chromosomes in a homologous pair having the same gene sequences. 2) Recessive … View the full answer Transcribed image text: Learning through Art. Genes and Chromosomes Can you label these chromosomes with the correct genetic terms? ch 9 mastering Flashcards | Quizlet to pairs of genes that are on different chromosomes, but NOT to pairs of genes that are close together on the same chromosome Part D If you are a male, the Law of Independent Assortment indicates that your gametes contain _____. a random mix of the chromosomes you inherited from each parent Part E

Chromosomes Fact Sheet - National Human Genome Research Institute Chromosomes are thread-like structures located inside the nucleus of animal and plant cells. Each chromosome is made of protein and a single molecule of deoxyribonucleic acid (DNA). Passed from parents to offspring, DNA contains the specific instructions that make each type of living creature unique. The term chromosome comes from the Greek ... Genes and chromosomes. can you label these chromosomes with the correct ... The structures called chromosomes found in cells house a person's genes. Chromosomes, which are found in the cell nucleus, are where genes are found. Genotype and phenotype depend on genes and chromosomes. The substance that houses genes is called DNA. It serves as the foundation for the human body. Can you label these chromosomes with the correct genetic terms pearson ... The term for the position a) would be homologous chromosomes. Position b) is gene locus. Position c) is recessive allele because it is represented by a small letter. Position d) is centromere. Position e) is sister chromatids. Position f) is alleles. Position g) is dominant allele because it is represented by a capital letter. Advertisement

The genomics of linkage drag in inbred lines of sunflower | PNAS

The genomics of linkage drag in inbred lines of sunflower | PNAS

Chapter 9 Mastering Biology picture questions Flashcards ...

Chapter 9 Mastering Biology picture questions Flashcards ...

Solved Drag the terms to their correct locations on the ...

Solved Drag the terms to their correct locations on the ...

Answered: Multicellular organisms exhibit a… | bartleby

Answered: Multicellular organisms exhibit a… | bartleby

Between the (Gender) Lines: the Science of Transgender ...

Between the (Gender) Lines: the Science of Transgender ...

Draw a diagram of the DNA structure and label it with the ...

Draw a diagram of the DNA structure and label it with the ...

ShinyGO 0.77

ShinyGO 0.77

Chromosomes (article) | Cell cycle | Khan Academy

Chromosomes (article) | Cell cycle | Khan Academy

Novel archetype in psoriasis management bridging molecular ...

Novel archetype in psoriasis management bridging molecular ...

Biology Chapter 9 Part B Test Review Questions Diagram | Quizlet

Biology Chapter 9 Part B Test Review Questions Diagram | Quizlet

biology exam 3 - homework questions Flashcards | Quizlet

biology exam 3 - homework questions Flashcards | Quizlet

6.2 The Cell Cycle – Concepts of Biology – 1st Canadian Edition

6.2 The Cell Cycle – Concepts of Biology – 1st Canadian Edition

Frontiers | Molecular Breeding for Nutritionally Enriched ...

Frontiers | Molecular Breeding for Nutritionally Enriched ...

Chapter 12: DNA Damage and Repair - Chemistry

Chapter 12: DNA Damage and Repair - Chemistry

Sir-Mediated Repression Can Occur Independently of ...

Sir-Mediated Repression Can Occur Independently of ...

Part A, Label the appropriate structures on this diagram with the following  terms: Drag the appropriate labels to their respective targets, Reset Help,  Sister chromatids, Centromere, Sister chromatid ...

Part A, Label the appropriate structures on this diagram with the following terms: Drag the appropriate labels to their respective targets, Reset Help, Sister chromatids, Centromere, Sister chromatid ...

Solved homologous chromosomes recessive allele gene locus R ...

Solved homologous chromosomes recessive allele gene locus R ...

SOLVED: L.1. The chromosomes below represent two versions of ...

SOLVED: L.1. The chromosomes below represent two versions of ...

Meiosis and Mendel chapter 8 Flashcards | Chegg.com

Meiosis and Mendel chapter 8 Flashcards | Chegg.com

Analyzing Protein–Protein Interaction Networks | Journal of ...

Analyzing Protein–Protein Interaction Networks | Journal of ...

Assembly of the 81.6 Mb centromere of pea chromosome 6 ...

Assembly of the 81.6 Mb centromere of pea chromosome 6 ...

Solved art A - Melosis terminology Drag the labels from the ...

Solved art A - Melosis terminology Drag the labels from the ...

BIO 171 CH 13 Meiosis and Sexual Life Cycles Quiz Flashcards ...

BIO 171 CH 13 Meiosis and Sexual Life Cycles Quiz Flashcards ...

Boundary permissibility is a widespread feature of the human ...

Boundary permissibility is a widespread feature of the human ...

Biology | Free Full-Text | Anaphase A: Disassembling ...

Biology | Free Full-Text | Anaphase A: Disassembling ...

Exploring impact of recombination landscapes on breeding ...

Exploring impact of recombination landscapes on breeding ...

BIO CH9 Flashcards | Quizlet

BIO CH9 Flashcards | Quizlet

Geometric principles underlying the proliferation of a model ...

Geometric principles underlying the proliferation of a model ...

Chromosomal mutation - Definition and Examples - Biology ...

Chromosomal mutation - Definition and Examples - Biology ...

Solved Q2.10. Complete the diagram below by dragging each ...

Solved Q2.10. Complete the diagram below by dragging each ...

Solved Drag the labels from the left to their correct | Chegg.com

Solved Drag the labels from the left to their correct | Chegg.com

Solved] e questions. Label each component of a nucleotide ...

Solved] e questions. Label each component of a nucleotide ...

Reference-based RNA-Seq data analysis

Reference-based RNA-Seq data analysis

Science Knowledge Organiser Binder by AssemblyTube - Issuu

Science Knowledge Organiser Binder by AssemblyTube - Issuu

Biology | Free Full-Text | Genotyping-by-Sequencing in Plants

Biology | Free Full-Text | Genotyping-by-Sequencing in Plants

Fast-forward breeding for a food-secure world: Trends in Genetics

Fast-forward breeding for a food-secure world: Trends in Genetics

Solved Learning through Art. Genes and Chromosomes Can you ...

Solved Learning through Art. Genes and Chromosomes Can you ...

Distance Learning — Lesson Plans & Printables by River X. Suh

Distance Learning — Lesson Plans & Printables by River X. Suh

Assembly of the 81.6 Mb centromere of pea chromosome 6 ...

Assembly of the 81.6 Mb centromere of pea chromosome 6 ...

Post a Comment for "39 can you label these chromosomes with the correct genetic terms? part a drag the terms to their correct locations on the figure below."